[Cause Exploration Prizes] Can purpose in life be a simple, powerful, and systemic leverage point for positive change?
By Ray Schmitz and Kokeb Solomon
PLEASE NOTE: an edit was made to the title but the submission was posted on August 11th :)
The Problem
Unique among all the forms of life on earth, human beings are meaning-making machines. Despite a heritage of millennia of philosophers’ writings and several decades of social science research, we still underappreciate the power this meaning-making gives us, despite centuries of quickening technological progress that was previously unimaginable.
This progress has given us increasing technological unemployment, armed conflict under the threat of hypersonic nuclear war, a warming planet, and an accelerating loss of biodiversity severe enough that some scientists suggest we call it another great extinction in progress. As if the practical challenges were not enough, the dysfunction of political systems and institutions, and the evident mismatch between the narratives concerning the severity and the quality of public discourse about possible solutions may be even more unsettling. It amounts to a panoply of meaning violations that leads ever more people to question their meaning in life, lose hope, and never find or abandon a purpose in life worthy of the existing reality. We’re seemingly slipping toward an existential vicious circle.
All of our problems are of our own making and we know our society is unsustainable. Firms pursue profit and disregard negative externalities generating substantial inequality and serious deficiencies in wellbeing in poor and wealthy nations alike. We decide to treat economics as if it were a hard science, like physics or chemistry, and now our global economic system is a product of the overly simple focus on GDP and profits, the top line in macroeconomics and the bottom line in microeconomics. Under this crude and necessarily scarcity-driven worldview, who gets to enjoy our finite resources is a primary concern, justifying war as economic competition by other means.
In history, faced with the horrors of the Holocaust, Viktor Frankl carried on the timeless philosophical tradition of endeavoring to make sense of life with Man’s Search for Meaning. His book remains powerfully resonant today for the focus on meaning and purpose in life. Over the course of a human lifetime, for many of us, our greatest challenge is this ultimate one, for our life to be meaningful, to serve some greater purpose, and to live a life motivated by that purpose. Many contemporary researchers in psychology were and still are inspired by Frankl’s work.
In his book, Flourish, Martin Seligman shares how in 1946 – the same year Frankl’s work was published – the fateful decision was made that psychology would join economics in conceiving itself as a hard science. That psychology is less amenable to quantitative models than economics was swept under the rug. What would make psychology a science was the focus on pure research to the exclusion of applied research. Entry into the field via applied research abruptly ceased.
More recently, the marriage of economics and psychology has given us behavioral economics. Catering to this persistent preference to be recognized as a hard science, today we call it behavioral science. The World Bank’s World Development Report 2015: Mind, Society and Behavior correctly call for the application of behavioral science insights to economic development and public policy. Much is made of how to improve decision-making and public policy by taking account of individual mental models. Where we fundamentally disagree with the World Bank is where the most promising applications of our knowledge of ourselves are to be found.
As human beings, our primary activity is to make meaning, so all our decisions follow from our own evaluation of the choices available to us. Thus we believe Frankl’s focus on meaning and purpose in life is an avenue of applied research with the highest potential.
In particular, our purpose in life is of utmost importance. Having a purpose in life is associated with many benefits to the individual. Because purpose also motivates action, the choice of purpose has potentially profound consequences for society. The possibility of far more of us committing to a life purpose that is both individually fulfilling and contributes to the greater good is both untapped and the associated potential seems unknowable.
The Inquiry
Donella Meadows said, “the least obvious part of the system, its function or purpose, (emphasis added) is often the most crucial determinant of the system’s behavior.
Our existing global systems evolved through the interactions of all the individuals and subsystems that contributed. The only way at our disposal to address multiple, concurrent, and interdependent system failures is to shift the evolution of the system from the bottom up.
Consequently, our purpose is to explore the feasibility of engendering an individual purpose that is worthy of contemporary challenges. To what extent can the loss of meaning that comes with adversity be transmuted into a commitment to make a difference? What are the most effective ways to help individuals make that shift? How might we best encourage people to ensure their personal life purpose includes a strong commitment derived from an altruistic motivation to benefit one or more people or groups? Will an extrinsic purpose do? How much more impactful if the purpose is intrinsic? What more is required to fully own it?
Our use of “public purpose” is separate and distinct from a legal sense of the term in American law, which concerns any purposes of the government itself.
What We Get from Purpose
Even the most basic outcomes of finding a purpose are profound. From the physical sense of improvement in well-being to the much more economic benefit of higher earnings amongst individuals with a sense of purpose, the outcomes are tangible and multi-dimensional.
Let’s take The Health and Retirement Study (HRS) into account, 6985 adults between the age of 51-61 were followed over a course of many years to understand if there was an association between life’s purpose and all-cause or cause-specific mortality. The results showed that life purpose is a modifiable risk factor in mortality and that future health interventions should look at purpose interventions.
On a similar note, participants with high purpose had lower odds of developing prediabetes or type 2 diabetes than those with low purpose.
Not only do we see positive health benefits from having a stronger life’s purpose, but this sense can also predict greater income and net worth, aid in better emotional recovery from negative stimuli, and even increase comfort with ethnic diversity.
We now know purpose helps people with stress management, smartphone addictions, substance abuse, depression, mood and anxiety disorders, resilience to adversity and the list goes on.
Many have studied the effects of a life’s purpose, there are actually hundreds of thousands of studies across different cultures and interestingly purpose has profound effects throughout a vast number of disciplines.
Purpose in the Meaning in Life Literature
Various models of meaning in life have been proposed over the years, as the disciple has wrestled with defining and distinguishing terms. However, purpose has been consistently defined to relate to a person’s highest aims that motivate them to take action.
We like many aspects of the PURE model, which has stood the test of time (1998). PURE defines the four aspects of meaning in life as Purpose, Understanding, Responsible Action, and Enjoyment or Evaluation. “Purpose is the most important component in the meaning structure because it serves several functions as the engine, the fuel, and the steering wheel.” In Pure, Purpose concerns goals and values and actions. However, unlike a few other models, this description of purpose does not make a distinction between a purpose that contributes to others and a purpose that does not.
Understanding is the cognitive component, related to sensemaking, self-knowledge, communication, relationships and ultimately coherence. Responsible Action concerns morals, responsibility, and the exercise of freedom and agency. Evaluation concerns satisfaction with life overall, in terms of both happiness and fulfillment. Excessive dissatisfaction will bring a person back to a search for purpose in aging.
Meaning in life research began without agreed definitions of what meaning means, let alone what purpose means. The two words were for a long time used interchangeably in the literature despite the common recognition of the difference. The etymology of the word purpose is insightful:
“Broadly speaking, there are two different thrusts of the term meaning. One thrust focuses on intention (in the psychological sense, what an individual means to have happen) and the other on semantics (what a word means). In the words of Merriam-Webster’s Collegiate Dictionary (1999), the first definition of the verb to mean is “to have in the mind as a purpose: INTEND”; and the second definition is “to serve or intend to convey, show, or indicate: SIGNIFY” (p. 720). Similarly, the first definition of the noun meaning is given as “the thing one intends to convey by language: PURPORT” or “the thing that is conveyed esp. by language: IMPORT”; and the second definition is “something meant or intended: AIM” (p. 712). These two seemingly quite different meanings of the concept meaning are, however, rooted in a common etymological stem: Old High German meinen, “to have in mind” (p. 712). In modern German, meinen means “to think,” in the sense of to opine, but the modern German word Sinn carries the meanings of both semantic meaning (sense) and purpose.”
In English, Italian, Czech, and Chinese, matters are similar. That is languages of the Germanic, Romance, Slavic, and Sinitic families one word or stem carries two senses “in mind” or “understanding” and also “intending,” which strongly suggests that for humans meaning is intertwined with purpose.
Theories of Development and Motivation
For context we have selected three theories of relevance to how individuals develop purpose: Relational Developmental Systems (RDS) Metatheory, Self-determination theory (SDT), and Constructive Developmental Theory.
Relational Developmental Systems Metatheory is the prevailing theory in developmental science. It rejects the classic dualism of nature vs nurture. RDS considers systems as a whole. This means considering the individual embedded within their whole environment. Personal development occurs through mutually influential exchanges in individual ↔ context relations within larger systems. In other words, we produce our own development in the process of responding to context. That response often contributes to the context, potentially changing the context that exists for other individuals. (In RDS, these exchanges are called “development regulations” and a development regulation is said to be “adaptive” if it is mutually beneficial to both the individual and the context.)
RDS metatheory is thus a framework for theories of all the various systems, including physiological, behavioral, social, economic, political, cultural, and ecological. RDS recognizes plasticity necessarily exists in systems involving humans given the plasticity of the human mind and our associated capacity to learn. People influence all levels of the systems that are influencing them. The implications are a source of great hope given the evident power that creating positive contexts can have on all of us.
RDS has been used in the study of positive youth development, particularly during out-of-school time. This positive youth development has been characterized by the “five C’s” of competence, confidence, character, connection, and caring. Higher levels of the five Cs have been found to encourage the development of a sixth C: contribution. An interesting question is whether this has implications for adults in their working years.
Self-Determination Theory (SDT) is a motivational theory of personality that holds that we integrate both new experiences and values in ways that tend to give us greater wholeness and purpose given our inherent growth tendencies, innate psychological needs, and intrinsic motivation. SDT says we have needs for competence, autonomy, and relatedness, and makes predictions about both performance and well-being based on the motivations that drive our actions to meet these needs. Far from being the only theory of personality, SDT, like RDS, stands out for how much is incorporated into the theory.
Constructive Developmental Theory (CDT) is a theory of individual cognition proposed by Robert Kegan that posits up to 5 levels of qualitatively more complex thinking that might arise in an individual over time. (These stages are unrelated to IQ.) This theory has proven especially useful to the character development of leaders. Stage 4 thinking is highly beneficial in conflict management and effecting change. Stage 5, while seldom realized, is especially important for the ability to tolerate ambiguities and contradictions and to recognize the limits of one’s own value systems and beliefs. It is also helpful when considering very large complex systems such as an entire nation or the entire world. CDT has an empirical method, called the subject-object interview (SOI) for analyzing how a person makes meaning. The SOI has been used to assess MIT student entrepreneurs.
None of these theories should be regarded as the “correct” one. Instead, each is a potentially useful model to better understand how individual purpose develops, and what a powerful purpose might enable.
The Perspective of Political Economy and Law
In Chapter 9 of the Legal Foundations of Capitalism, John Commons discusses the evolution of the political economy. He describes the historical progression of political economy from the feudal era (where power rested solely with the sovereign) to capitalism (with power shared with bankers), to industrialism (industrialists) and more recently the public itself (perhaps represented by as few as a single member of a class).
With every such step in the evolution of economics, feelings and behaviors towards our fellow humans have shifted both incentives and expectations. In the present stage of this process, the ability to establish a purpose, organize, and execute the goals that serve that purpose has expanded widely.
If Commons were writing today he would remark on all the new legal arrangements provided to those prepared to solve an issue that limits the common wellbeing. Consider the following:
In 1990, Greece created “social cooperatives with limited liability.”
In 2004 the UK created the “community interest company.”
In 2010, Maryland became the first state to recognize a benefit corporation.
In 2017, Laureate Education became the first Public Benefit Company to IPO in the US.
Also in 2017, Adler & Colvin published a white paper about tandem structures for social enterprise.
In February 2021, Veeva (NYSE: VEEV) became the first publicly listed US firm to convert to a Public Benefit Company, after 99% of shareholders supported the conversion.
In January, our new favorite type of organization, the focused research organization, or FRO, was proposed.
The expansion of organizational purpose to include a public benefit statement is especially noteworthy, and collectively these signals of change in how the economy works are best understood as “the selection of a certain factor, deemed to be a limiting factor, and enlarging the field of that factor [...] in order to accomplish what is deemed to be the largest total result from all.”
It suggests that today the limiting factor is individual commitment to a higher purpose, particularly the altruistic or humanitarian and creative purpose.
We often think of the law as catching up with reality, but here we have the law-leading human initiative.
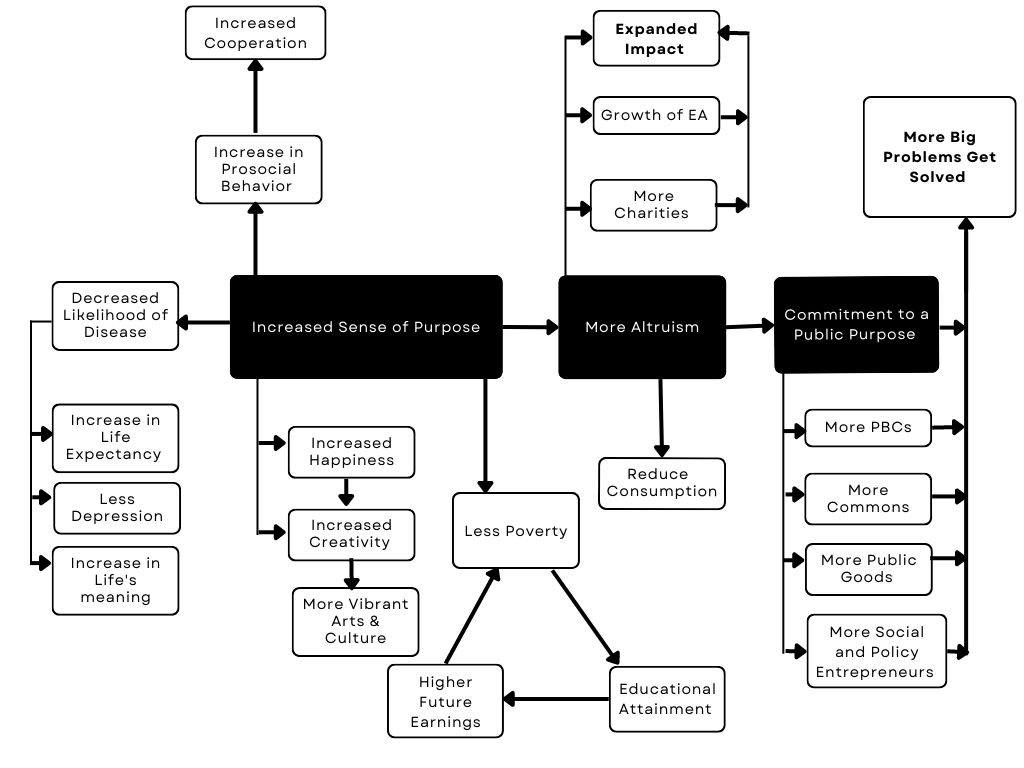
Flow Through Effects
Uncertainties
All behavioral research suffers from experimenter and participant effects (though our applied research methods can mitigate some of these). (Rosenthal & Rosnow, 2009)
Our research will be focused on adults, including young adults, but not adolescents. The literature on purpose and meaning in life is largely centred on adults, from maturity to the end of life. While we have not dived into the literature on positive youth development, we know there is work related to fostering purpose within education. Optimums exist for language acquisition and learning advanced mathematics. Could establishing or updating one’s life purpose while young be sensitive to the developmental stage?
There might be differences in outcome depending on if the individual is proactively searching for a higher purpose or reactively responding to specific circumstances or events that violate their existing meaning in life. The latter suggests that individuals can be stuck in a sort of local optimum. If nothing knocks a person out of that state, what might facilitate proactively looking for a more resonant one?
Recently, additional doubt has emerged regarding “choice architecture” research inspired by Thaler and Sunstein’s Nudge, which kickstarted behavioral science research. There is evidence https://www.pnas.org/doi/10.1073/pnas.2200300119 of publication bias (using a new statistical method https://doi.org/10.1037/met00004 ).
The philosophy underpinning choice architecture is that most people want to take mental shortcuts, so it is better for someone else to have narrowed down the options. In “How Far to Nudge? https://isbnsearch.org/isbn/9781786430564, Peter John takes a half step towards our position by suggesting an approach to choice architecture in public policy that allows for more individual reflection. He calls this nudge plus. This certainly makes room for more agency. We are going further, as is appropriate when it comes to something as consequential as a purpose in life, so our research will not similarly constrain subject choices. However, the additional agency involved comes with additional responsibility. We’re betting on this being the right choice.
Our focus on individuals and their altruistic commitments may not result in anything directly useful for the commercial sector. At least this suggests cause robustness, which we consider an essential ethical principle considering the range of effects of having a purpose or lacking one, on a person’s life.
Conclusion
Finding more powerful leverage points to reorient our global culture and systems for the long term is imperative. We believe that the focus on individual purpose may be on one of the highest rungs of these leverage points. We must attempt to access that lever to find out.
Despite the many threads of evidence indicating the great promise of interventions focused on purpose, the profound potential of this core aspect of our humanity is underappreciated and overlooked. Why?
In their conclusion to Prosocial, Atkins, Wilson, and Hayes say that perhaps the reason is,
“the historical tendency of evolutionary and cultural scientists to observe, describe, and predict but not to change and influence. This tendency was and still is, so dominant that testing ideas against the criterion of how useful they are for creating intentional change were almost unheard of in these fields of knowledge. Applied evolutionary science exists, but just barely, and this is especially so for the field of cultural change. Part of that problem emerges out of mechanistic assumptions that can lull scientists into believing that once a system or domain is adequately modelled, it will be obvious how to create change—just pull the right levers! Unfortunately, it’s hard to know if that’s true because it’s never clear when a system or domain is modelled “adequately”; thus, the test of application can be put off indefinitely without notable discomfort. This posture creates an anomaly in which application can be universally agreed to be important, but the responsibility for accomplishing that task is passed along to unseen others in an unknown future.”
To devote oneself to a higher purpose may be the ultimate expression of self-actualization—and is clearly a positive individual path toward collective well-being. We need to be more powerfully purposeful, and now is the time. Shakespeare said,
“We know what we are, but know not what we may be.” (Hamlet, Act 4, Scene 5)
In this time of great need and systemic failure, we might finally learn the extent of our collective capability, if we act from purpose.
References
Allison, S. T., Goethals, G. R., & Kramer, R. M. (2017). Handbook of Heroism and Heroic Leadership. Routledge.
Atkins, P. W. B., Wilson, D. S., & Hayes, S. C. (2019). Prosocial: Using Evolutionary Science to Build Productive, Equitable, and Collaborative Groups. Context Press, an imprint of New Harbinger Publications.
Banerjee, K. (2016). The prosocial benefits of seeing purpose in life events: A case of cultural selection in action? Behavioral and Brain Sciences, 39, E3. doi:10.1017/S0140525X15000333
Castells, M., Banet-Weiser, S., Hlebik, S., Kallis, G., Pink, S., Seale, K., Servon, L. J., Swartz, L., & Varvarousis, A. (2017). Another Economy is Possible: Culture and Economy in a Time of Crisis. Polity.
Commons, J. R. (1968). Legal Foundations of Capitalism. The University of Wisconsin Press.
Csikszentmihalyi, M., & Csikszentmihalyi, I. S. (2006). A Life Worth Living Contributions to Positive Psychology. Oxford University Press.
Declerck, C., & Boon, C. (2016). Neuroeconomics of Prosocial Behavior the Compassionate Egoist. Academic Press.
Elder-Vass, D. (2016). Profit and Gift in the Digital Economy. Cambridge University Press.
Ostrom, E. (2009). Understanding Institutional Diversity. Princeton University Press.
Padilla-Walker, L. M., & Carlo, G. (2016). Prosocial Development: A Multidimensional Approach. Oxford University Press.
Poon, D. (n.d.). The University of Pennsylvania ScholarlyCommons. The Emergence and Development of Social Enterprise Sectors. Retrieved August 1, 2022, from https://repository.upenn.edu/cgi/viewcontent.cgi?article=1010&context=sire
Rosenthal, R., & Rosnow, R. L. (2009). Artifacts in Behavioral Research Robert Rosenthal and Ralph L. Rosnow’s Classic Books. Oxford Univ. Press.
Wong, P. T. P. (2017). Human Quest for Meaning: Theories, Research, and Applications. TAYLOR & FRANCIS.
Great post, not something we often see discussed. I think it’s unlikely to take off because it’s hard for EAs to sympathise, EA often becomes a purpose. What if we circulated something like this book around as a “Guide” for people to find their purpose—https://www.goodreads.com/book/show/38452905-the-pragmatist-s-guide-to-life