Traditional military deterrence, particularly nuclear deterrence, faces critical vulnerabilities in today’s interconnected world. Psychological research and historical incidents demonstrating frequent human error have challenged the system’s assumption that rationality dominates and flawless communication is possible. Nuclear deterrence specifically carries an irreducible risk of catastrophic accidents while eroding international cooperation needed to address global challenges. There is a need for complementary foreign policy tools that can be used to manage and navigate conflictual international relations in a less risky manner.
Economic deterrence leverages existing interdependencies between nations, allowing for more nuanced and reversible pressure points. Unlike military deterrence, this approach benefits from an institutional communications infrastructure established through more integrated economic relationships—where diplomatic and commercial channels become intertwined, creating regular points of contact between governments that manage trade relationships. These established dialogues and relationships facilitate more precise signaling and create positive incentives for cooperation rather than relying purely on threats.
While there is not yet a well populated track record to evaluate economic deterrence directly because states have generally resorted to economic coercion rather than the mutual threat of coercion, there are reasons to think it could be highly effective:
Historical evidence suggests that leaders are highly motivated to avoid losing office and that economic instability is more likely to cause regime collapse than military confrontation. This suggests that economic threats can effectively incentivise decision-makers to refrain from undesired actions.
The integrated nature of modern global commerce enables precise targeting of economic threats while maintaining de-escalation channels. Economic deterrence may thus carry a lower risk of catastrophic failure than alternatives.
The evidence on sanctions and other forms of economic statecraft indicates that these measures can be effective in changing state behaviour under certain circumstances. It is important to dig below the surface and identify the factors that can bring about effective influence. These are likely to include the ability to influence public opinion in the direction of developing public cultures supportive of economic and political integration, and undermining leaderships willing to operate outside the bounds of collective norms and rules.
The promise of economic deterrence crucially depends on how it is implemented. There is a real risk of net-negative effects if economic deterrence is viewed as a tool for dominance or if economic measures are implemented chaotically and unpredictably. However, if economic deterrence is built on foundations of mutual vulnerabilities and shared norms about unacceptable behaviour in the international arena, and if threats are communicated clearly and reliably, then economic deterrence can serve as an effective foreign policy tool to stabilise great power relations and prevent catastrophic escalation.
Recommendations:
Develop integrated deterrence strategies that leverage both economic and military tools.
Prioritize deepening economic relationships between potential adversaries.
Create clear frameworks for implementing and lifting economic measures.
Strengthen international institutions for coordinating mutual economic deterrence.
Maintain open communication channels across integrated economies, and develop information and other tools to strengthen public commitment to diplomacy, mutual norms and constructive relationships.
About Us
This proposal is written by the Global Stability Network (GSN). We are a start-up network researching key neglected questions, engaging in dialogue to explore effective foreign policy strategies to strengthen global stability, and communicating our findings with policymakers and citizens. We are a mix of economists, data-scientists, deterrence experts and political scientists with experience in policy-making.
We welcome individuals and organisations who share a similar vision to join our network. For those interested in contributing to this work, please let us know in the comments or reach out to weiler.sarah0@gmail.com or echohuang42@gmail.com.
Institutional Erosion Traditional institutions (e.g. the World Bank) face declining credibility and effectiveness at a time when cooperation is needed to address challenges like climate change, nuclear proliferation, and disruptive technologies. The “rules-based order” is increasingly questioned by rising powers and the Global South, which perceive Western defenses of the order as self-serving and hypocritical, and even the order’s original proponent, the United States itself, has been sending ambiguous signals about its support.[1]
Why Traditional Deterrence Needs Rethinking
The limitations of traditional military deterrence have become increasingly apparent:
Over-reliance on rational actor assumptions that psychological research challenges (many of these challenges are summarised in Kahneman and Tversky’s ‘prospect theory’, which aims to provide a more empirically grounded account of human decision-making under risk that rational choice theory does)
This research, conducted by the Global Stability Network (GSN), examines alternative deterrence strategies with a particular focus on economic mechanisms. We aim to:
Evaluate the effectiveness and limitations of current deterrence strategies
Explore novel approaches to security and strategic stability
Assess the potential of economic integration as a stabilizing force
Develop practical recommendations for policymakers
Through building a transnational network of collaborators across the United States, Europe, and China, GSN seeks to contribute fresh perspectives while emphasizing implementable solutions that can help reverse rising conflict risks.
We hope that this post will spark thoughtful engagement here on the forum. We welcome critical evaluation, complementary insights, and constructive challenges from experts across diverse disciplines—so please don’t hesitate to share your thoughts on our analysis in the comments below (or in private correspondence, if preferred)! Your perspectives will strengthen our analytical framework and help develop more robust policy recommendations for enhancing global security through economic pathways, so please consider writing a response.
A note on terminology
This post will refer to economic deterrence as an “alternative” means of securing global stability. By that, we mean to suggest that economic deterrence should be considered as another option in the foreign policy toolkit. We are not saying that economic deterrence should completely replace other foreign policy tools, including different types of military deterrence. We think economic deterrence would be a valuable component of an effective integrated deterrence strategy. But we leave open the question of how economic deterrence can and needs to be combined with other types of threats, incentives, as well as trust-building and reassurance measures – while highly important, this question probably cannot be answered in general terms but instead depends on contextual conditions and different value tradeoffs.
Understanding Traditional Military Deterrence
How Military Deterrence Works
Traditional military deterrence operates on a fundamental premise: that one can prevent aggression (or other undesirable actions) by threatening unacceptable costs in physically destructive retaliation by military means. This approach gained prominence during the Cold War, particularly with the emergence of nuclear weapons, leading to a doctrine of “peace through strength.” The theory assumes rational actors will calculate potential costs and benefits before taking aggressive actions, choosing instead to refrain when costs appear prohibitively high.
Military deterrence has historically relied on three elements (see pp. 8-11 of this RAND report):
Capability to inflict significant damage
A credible commitment to follow through on threats
Effective communication of both capability and intent
Strengths and Limitations
The traditional approach relying principally upon military deterrence is believed to have helped prevent direct conflict between major powers during the Cold War (for discussions of the so-called “nuclear peace” hypothesis, see Rauchhaus 2009, Istomin 2023, Wilson 2008, Schlesinger 1993, and Mueller 1988). However, the system demonstrates increasing vulnerabilities in today’s complex multipolar security environment, where actors appear more willing to test the boundaries.
Strengths:
Military deterrence involves bolstering and deploying military capabilities for the purpose of preparing for war, both to directly influence the military strategic calculations of aggressors beforehand and to respond if deterrence fails. It meets military threats in kind (Rand 2018).
A balance of power and military deterrence is said to create a more predictable framework for international behavior if it succeeds in deterring aggression (one of the most influential defenses of this view is provided in Waltz 1981 (see pp. 36-37 for a summary); for a discussion, see Colby 2013).
Limitations:
Relies heavily on assumptions of rational decision-making, despite the fact that human beings are primarily emotional-driven, especially under pressure—those on the sharp end of threat may be provoked by it through pride, arrogance or vengefulness, or double-down in their efforts to escape the deterrence logic, leading to arms racing, manipulation, or efforts to degrade capabilities.
Requires perfect communication in crisis situations (on the fragility of such communication, see Acton 2018 and Cimbala 1999)
Carries catastrophic risks if deterrence fails—see RAND 2024 (Chapter 8) about the immediate humanitarian impacts and estimates of longer-term economic and ecological impacts; Cochrane and Miletti (1986) on potential societal impacts of nuclear escalation; and Xia et al. (2022) on the expected ecological and food system effects of nuclear detonations.
Erodes cooperation needed for addressing global challenges (discussed, for instance, in Prisoners of Reason, pp. 17-23; and in an article written by two of the co-authors of the present post).
Added Challenges in the Present Age
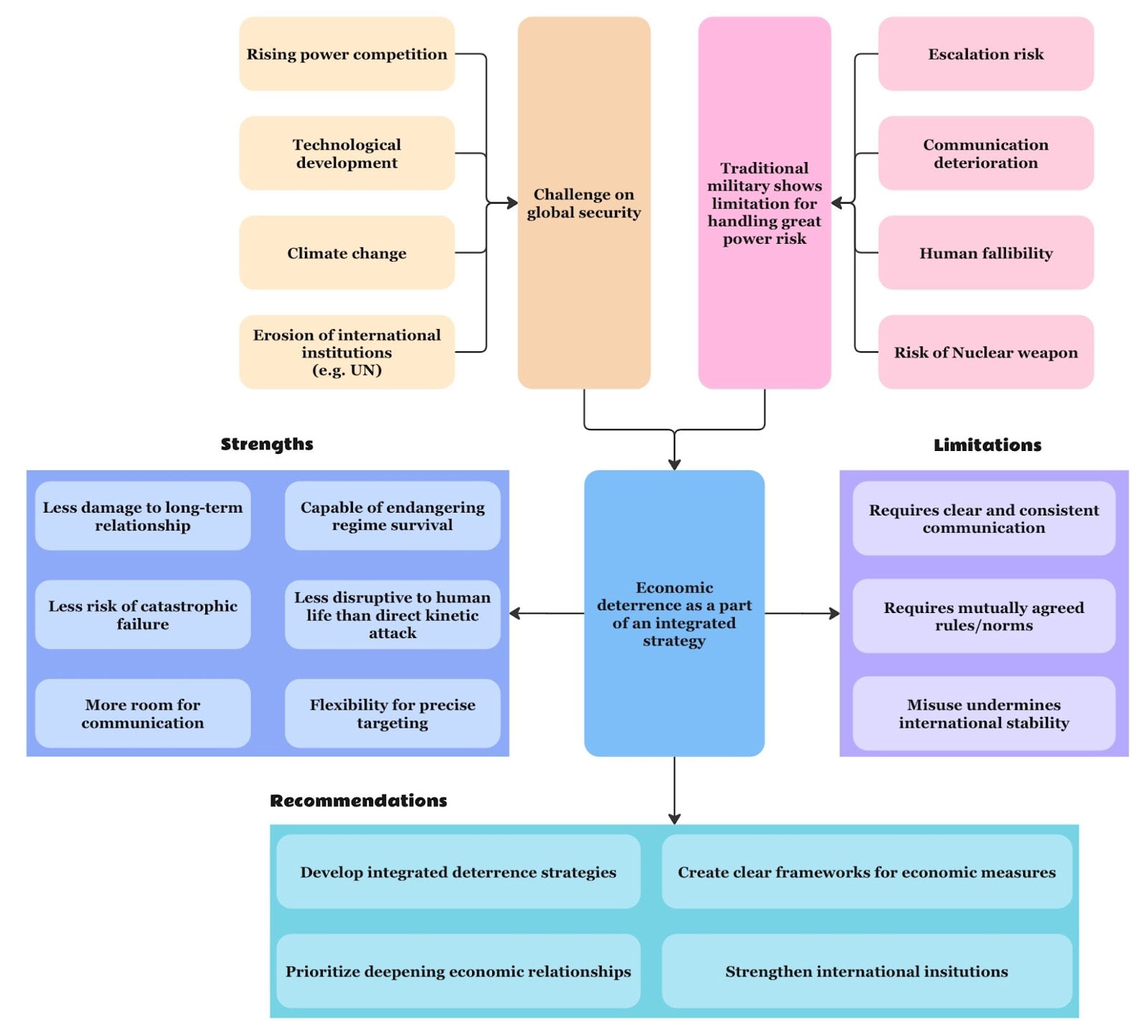
Escalation Risks The nuclear dimension of modern deterrence created unprecedented risks of catastrophic escalation. Recent research suggests that the planet’s life support systems are far more vulnerable to mass nuclear detonations than previously understood (Xia et al. 2022; for a more comprehensive summary of recent research efforts, see a forthcoming synthesis report by the National Academy of Sciences). The emergence of new technologies and cyber capabilities further complicates escalation dynamics, making conflicts harder to contain once started.
Communication Problems Modern deterrence in an age of distributed disinformation faces significant communication challenges that did not exist during the Cold War. As RAND’s report on “Understanding Deterrence” points out (p. 9), effective communication is a major challenge for effective deterrence. The deterioration in communication channels brought about by 21st-century technologies increases the risk of misunderstanding and unintended escalation (see Steff 2020).
Human Fallibility Psychological research increasingly challenges the core assumptions of the nuclear deterrence theory. Decision-makers often act based on emotion rather than pure rationality, especially under severe time pressure. Historical evidence reveals numerous cases where leaders prioritized perceived strength over civilian protection, questioning traditional assumptions about the deterrent effects of targeting cities.
The combination of these challenges suggests an urgent need to explore complementary approaches to preventing conflict. While military capabilities remain relevant, sole reliance on traditional deterrence appears increasingly risky in our interconnected world.
Economic Deterrence as an Alternative Foreign Policy Tool
What is Economic Deterrence?
Economic deterrence represents a sophisticated alternative to traditional military threats in today’s interconnected world. While maintaining the fundamental goal of preventing aggressive actions, this approach leverages economic interdependencies and targeted measures to shape leadership decisions through a combination of incentives and potential consequences. Unlike conventional military deterrence, economic measures can offer more nuanced and potentially more effective tools while reducing the risk of catastrophic escalation.
How Economic Deterrence Works
Economic deterrence operates through explicit signaling of potential economic consequences that would arise from particular behaviours to influence state behavior. This approach emphasizes clear advance communication directed at both leadership and public audiences, distinguishing it from traditional sanctions, which are applied as punishment after the fact. The strategy requires articulating concrete economic consequences for transgression over boundaries while simultaneously maintaining pathways for positive engagement and de-escalation.
For economic deterrence to function effectively, several crucial conditions must be met:
States need to maintain deep economic integration with a limited availability of economic substitutes that could undermine deterrent effects.
The threatening state must possess the credible capability to implement promised measures.
The framework will be far more effective if it is perceived as legitimate, based on mutual understanding rather than arbitrary coercion.
The Cold War era saw the emergence of broad sanctions regimes (see Economic Sanctions Reconsidered, which documents over 200 sanctions cases between 1945-1990, showing a systematic pattern of broad trade embargoes targeting entire economies, particularly by the United States and its allies).
Contemporary Advantages and Technological Enhancement
Modern economic deterrence offers precision and flexibility in application. Decision-makers can calibrate pressure through targeted measures affecting specific individuals, sectors, or broader economic relationships. This scalability, combined with integration into existing commercial frameworks, provides powerful tools for influencing behavior while maintaining pathways for de-escalation.
The growing technological sophistication also offers new strength for economic deterrence:
Big data analytics enhance the ability to predict and monitor economic impacts
Blockchain and digital technologies enable more precise targeting of measures
AI tools improve the coordination and implementation of multilateral responses
These technological advances, combined with enhanced targeting capabilities, create opportunities for more sophisticated and effective deterrence strategies.
Challenges
Despite its promise, economic deterrence faces challenges that require careful consideration. Success demands significant economic integration between relevant parties and careful calibration to avoid unintended humanitarian impacts (these impacts can be devastating, as evidenced, for instance, by the UN’s sanctions on Iraq in the 1990s). Economic sanctions can also be viewed by some as just as aggressive and provocative as military action.
The effectiveness of economic deterrence requires candid confrontation with several empirical and conceptual challenges:
Limited evidence base: Research shows limited consensus about whether economic deterrence works. Hufbauer et al.’s “Economic Sanctions Reconsidered” (2007) documents over 200 sanctions cases between 1914 and 2000, finding success rates between 30-40% for economic pressure campaigns. However, economic deterrence refers to sanctions of a very specific kind (with clear communication of the threat and the conditions that will lead to the lifting of sanctions) and it also covers other economic pressure tools; there is less historical precedent to evaluate those. Moreover, we lack comparable data on military deterrence effectiveness as well, making it difficult to determine which approach works better. The evidence base remains incomplete in both domains.
Risk of misuse for dominance and coercion: A significant danger lies in the potential transformation of economic deterrence into instruments of dominance and coercion. As Farrell and Newman (2023) demonstrate in their analysis of “weaponized interdependence,” economic leverage often evolves from defensive deterrence to offensive instruments aimed at systemic advantage. This evolution risks the legitimacy framework necessary for successful deterrence by reconfiguring economic integration as a one-sided vulnerability rather than a mutual benefit.
Degradation of inter-state relationships: Deterrence frameworks grounded primarily in threats can generate counterproductive psychological dynamics, leading to reactance or active escalation which means that actors take precisely those measures that the threat was meant to prevent. Keohane and Nye’s complex interdependence theory emphasizes that sustainable international relationships require positive-sum interactions alongside conflict management mechanisms—a balance that heavy emphasis on deterrent threats can undermine.
Comparing Deterrence Approaches
Comparative Risk Assessment
Military and economic deterrence present fundamentally different risk profiles in today’s interconnected world. Traditional military deterrence, especially when nuclear weapons are involved, carries an irreducible risk of catastrophic escalation (evidenced by close calls of nuclear weapons) that could threaten human civilization. Any chance of accidents, miscalculations, or deterrence failure is concerning, given these extreme consequences, but the problem is exacerbated as risks compound over time (see Hellman’s analysis in “Risk Analysis of Nuclear Deterrence” (2021), pp. 17-18). Economic deterrence, while not without risks, generally allows for more controlled escalation and de-escalation pathways, reducing the likelihood of catastrophic outcomes.
Key risk differentials include:
Economic deterrence has a lower risk of rapid catastrophic escalation (see sources and explanation above)
Economic measures offer greater reversibility
Economic deterrence operates within a more diverse range of institutions (e.g. IMF, World Bank, WTO, central banking systems, investment frameworks) that provide built-in buffering mechanisms and checks-and-balances (e.g. monitoring and verification systems, the process of multi-party approval).
Military deterrence effectiveness often suffers from credibility problems, particularly in nuclear contexts where threats may appear disproportionate or inherently incredible. Economic deterrence, by contrast, can demonstrate credibility through limited initial actions while maintaining options for escalation. However, economic deterrence is not without its own credibility challenges. Sanctions and other economic threats may sometimes lack immediate coercive power, face enforcement difficulties, or be undermined by alternative financial and trade networks. They can also be seen as illegitimate coercion by target populations. Yet, compared to military interventions, economic threats will probably be perceived as more credible and sustainable, as they allow for incremental and controlled escalation and can be precisely targeted while maintaining channels for negotiation.
Implementation Challenges
Both approaches face distinct implementation hurdles, though economic deterrence generally offers more flexibility. Military deterrence requires maintaining expensive capabilities, perfect communication in crises, and careful calibration to avoid unintended escalation. Economic deterrence demands sophisticated coordination among multiple actors, robust institutional frameworks, and careful consideration of global market dynamics.
Principal implementation considerations for economic deterrence include:
Maintaining economic integration while preserving deterrent capability
Building international consensus for collective action
Developing (and adhering to) clear protocols for imposing and lifting measures
Coordinating responses across multiple jurisdictions
Cost-Benefit Analysis
Economic deterrence demonstrates several advantageous characteristics in cost-benefit comparisons. While military deterrence requires massive ongoing investments in capabilities with no other purpose than war fighting, economic deterrence capabilities build upon existing commercial relationships and regulatory frameworks that bring prosperity. The positive externalities arising from a system of mutual economic deterrence through economic integration—including trade benefits and institutional cooperation across boundaries—will likely offset the ecological, social, and economic costs to those sections of society that lose out from open markets. Recent political developments clearly demonstrate that governments need to pay attention to and better manage these redistribution effects or better manage the industrial and economic impacts in other ways (see discussions in Pavnik 2019 and Ballard-Rosa et al. 2021).
Military deterrence and associated damage to trust and arms racing carry substantial additional costs by harming international cooperation and diverting resources from other global challenges. Strong military deterrence postures tend to drive a wedge between states, deepening suspicion and harming trust, with a significant danger of a vicious circle as lower trust leads to greater chances of arms racing. Conversely, developing the capacity for economic deterrence through greater economic integration and higher levels of diplomacy can deepen trust and understanding and strengthen the mechanisms needed for addressing shared threats like climate change and pandemic response. This alignment with broader global governance needs represents a significant advantage in long-term cost-benefit calculations.
Looking ahead, the relative efficiency of economic deterrence is likely to increase as technological advances (e.g., AI, blockchain, and big data, as mentioned above) improve targeting capabilities and enforcement mechanisms, as well as holding great promise in furthering the integration of economies. While both approaches will remain relevant to global security, a shift towards a heavier use of economic deterrence offers a promising pathway for strengthening stability with lower risks and potentially greater effectiveness than a sole reliance on traditional military alternatives.
Recommendations
Policy Framework
A successful economic deterrence strategy must be built on foundations that emphasize cooperation and integration for mutual benefit and restraint, alongside credible threats to discourage aggressive behaviour. This requires shifting from reactive sanction-based approaches to proactive frameworks that clearly communicate both consequences and benefits prior to any conflict. The framework should recognize that economic deterrence works best when perceived as legitimate by the international community, when applied between states or blocs of similar economic size, when there is clear transparency and public understanding, and when integrated into broader diplomatic efforts to maintain global stability.
International institutions need to establish clear protocols for:
Implementing and lifting economic measures
Coordinating responses across jurisdictions
Maintaining legitimate pathways for cooperation
Balancing deterrent effects with humanitarian concerns
Risk management (measures to reduce legal risk, reputational risk and unintended political consequences)
Implementation Steps
The implementation of economic deterrence requires careful sequencing and coordination across multiple domains. The first priority is deepening (or maintaining) economic integration between potential adversaries, creating stakes in stability that transcend immediate political tensions. This must be accompanied by the development of clear protocols for imposing and lifting economic measures, ensuring that deterrent threats remain credible while maintaining pathways for de-escalation. Critical attention must be paid to domestic impact within both implementing and target states. If executed well, economic deterrence offers the potential for more precise targeting of pressure points that affect decision-makers while minimizing civilian humanitarian costs compared to military deterrence, which inherently risks physical destruction and loss of life. This precision capability represents a significant potential advantage, though its full realization depends on careful implementation and institutional coordination.
Looking Forward
Success in implementing economic deterrence will require a sustained commitment to building necessary institutional frameworks while remaining flexible to adapt to changing circumstances. As global challenges become increasingly complex, pursuing a system based upon integration and effective economic deterrence measures is crucial for developing international stability without risking catastrophic conflict and improving the capacity to develop essential global governance of the catastrophic risks faced by the global community. This demands continued research, policy innovation, and international dialogue to refine and enhance economic deterrence capabilities.
Call for feedback
The Global Stability Network invites thoughtful engagement with our analysis on economic deterrence as an alternative approach to reducing global catastrophic risks. We welcome critical evaluation, complementary insights, and constructive challenges from experts across diverse disciplines.
Your perspectives will strengthen our analytical framework and help develop more robust policy recommendations for enhancing global security through economic pathways.
Credits
This report represents a collaborative effort drawing on diverse expertise across international security, economics, and strategic studies. We are deeply grateful to all the contributors who helped shape this analysis of alternative approaches to deterrence and global stability.
Echo Huang and Sarah Weiler served as the primary architects of this writing. Much of the content and analysis in the post was developed in cooperation with the rest of the GSN team, Paul Ingram, Sahil Shah, and Ward Wilson, who bring decades of combined experience in nuclear policy, international security, economic analysis, and deterrence theory to the research effort.
We are particularly grateful to our extended research team, whose thorough investigation, analytical rigor, and creative insights significantly enhanced this report:
Their diverse backgrounds across economics, international relations, and security studies brought invaluable interdisciplinary perspectives to this work.
Enhancing strategic stability and reducing global catastrophic risk through economic interdependence—Call for feedback and collaboration
Summary
Traditional military deterrence, particularly nuclear deterrence, faces critical vulnerabilities in today’s interconnected world. Psychological research and historical incidents demonstrating frequent human error have challenged the system’s assumption that rationality dominates and flawless communication is possible. Nuclear deterrence specifically carries an irreducible risk of catastrophic accidents while eroding international cooperation needed to address global challenges. There is a need for complementary foreign policy tools that can be used to manage and navigate conflictual international relations in a less risky manner.
Economic deterrence leverages existing interdependencies between nations, allowing for more nuanced and reversible pressure points. Unlike military deterrence, this approach benefits from an institutional communications infrastructure established through more integrated economic relationships—where diplomatic and commercial channels become intertwined, creating regular points of contact between governments that manage trade relationships. These established dialogues and relationships facilitate more precise signaling and create positive incentives for cooperation rather than relying purely on threats.
While there is not yet a well populated track record to evaluate economic deterrence directly because states have generally resorted to economic coercion rather than the mutual threat of coercion, there are reasons to think it could be highly effective:
Historical evidence suggests that leaders are highly motivated to avoid losing office and that economic instability is more likely to cause regime collapse than military confrontation. This suggests that economic threats can effectively incentivise decision-makers to refrain from undesired actions.
The integrated nature of modern global commerce enables precise targeting of economic threats while maintaining de-escalation channels. Economic deterrence may thus carry a lower risk of catastrophic failure than alternatives.
The evidence on sanctions and other forms of economic statecraft indicates that these measures can be effective in changing state behaviour under certain circumstances. It is important to dig below the surface and identify the factors that can bring about effective influence. These are likely to include the ability to influence public opinion in the direction of developing public cultures supportive of economic and political integration, and undermining leaderships willing to operate outside the bounds of collective norms and rules.
The promise of economic deterrence crucially depends on how it is implemented. There is a real risk of net-negative effects if economic deterrence is viewed as a tool for dominance or if economic measures are implemented chaotically and unpredictably. However, if economic deterrence is built on foundations of mutual vulnerabilities and shared norms about unacceptable behaviour in the international arena, and if threats are communicated clearly and reliably, then economic deterrence can serve as an effective foreign policy tool to stabilise great power relations and prevent catastrophic escalation.
Recommendations:
Develop integrated deterrence strategies that leverage both economic and military tools.
Prioritize deepening economic relationships between potential adversaries.
Create clear frameworks for implementing and lifting economic measures.
Strengthen international institutions for coordinating mutual economic deterrence.
Maintain open communication channels across integrated economies, and develop information and other tools to strengthen public commitment to diplomacy, mutual norms and constructive relationships.
About Us
This proposal is written by the Global Stability Network (GSN). We are a start-up network researching key neglected questions, engaging in dialogue to explore effective foreign policy strategies to strengthen global stability, and communicating our findings with policymakers and citizens. We are a mix of economists, data-scientists, deterrence experts and political scientists with experience in policy-making.
We welcome individuals and organisations who share a similar vision to join our network. For those interested in contributing to this work, please let us know in the comments or reach out to weiler.sarah0@gmail.com or echohuang42@gmail.com.
Context
The Global Security Challenge
The world faces an unprecedented amalgamation of security challenges that are fundamentally different from those that shaped traditional deterrence thinking during the Cold War. Rising great power competition, technological disruption, climate change, and the erosion of international institutions are creating new risks that existing security frameworks struggle to address.
Current State of Global Security
Escalating Tensions and Systemic Strain Global governing institutions and inter-state relations are experiencing severe stress, marked by leaders’ increasing willingness to escalate conflicts in the name of deterrence (e.g. Russian nuclear rhetoric regarding Ukraine, North Korean nuclear threats, Israeli-Gaza/Lebanon conflict, US-China tensions over Taiwan, NATO’s expansion of military capabilities). The international system shows signs of transitioning from the post-Cold War order, with traditional power relations challenged by emerging economic and technological capabilities.
Interconnected Vulnerabilities While globalization’s pace may have slowed, our economies, supply chains, and communication systems remain deeply intertwined. This interconnectedness creates both systemic vulnerabilities and opportunities for new approaches to maintaining stability. The COVID-19 pandemic demonstrated how global challenges require coordinated responses rather than confrontational approaches.
Institutional Erosion Traditional institutions (e.g. the World Bank) face declining credibility and effectiveness at a time when cooperation is needed to address challenges like climate change, nuclear proliferation, and disruptive technologies. The “rules-based order” is increasingly questioned by rising powers and the Global South, which perceive Western defenses of the order as self-serving and hypocritical, and even the order’s original proponent, the United States itself, has been sending ambiguous signals about its support.[1]
Why Traditional Deterrence Needs Rethinking
The limitations of traditional military deterrence have become increasingly apparent:
Over-reliance on rational actor assumptions that psychological research challenges (many of these challenges are summarised in Kahneman and Tversky’s ‘prospect theory’, which aims to provide a more empirically grounded account of human decision-making under risk that rational choice theory does)
Rising risks of accidental escalation in complex, interconnected systems
Decreasing credibility of nuclear threats in regional conflicts (for instance, several commentators have noted that NATO countries’ continued military support for Ukraine in spite of nuclear rhetoric from Russia is a sign of a decrease in the credibility of Russia’s nuclear threats)
Counterproductive effects on international cooperation needed to address global challenges
Scope and Aims of This Analysis
This research, conducted by the Global Stability Network (GSN), examines alternative deterrence strategies with a particular focus on economic mechanisms. We aim to:
Evaluate the effectiveness and limitations of current deterrence strategies
Explore novel approaches to security and strategic stability
Assess the potential of economic integration as a stabilizing force
Develop practical recommendations for policymakers
Through building a transnational network of collaborators across the United States, Europe, and China, GSN seeks to contribute fresh perspectives while emphasizing implementable solutions that can help reverse rising conflict risks.
We hope that this post will spark thoughtful engagement here on the forum. We welcome critical evaluation, complementary insights, and constructive challenges from experts across diverse disciplines—so please don’t hesitate to share your thoughts on our analysis in the comments below (or in private correspondence, if preferred)! Your perspectives will strengthen our analytical framework and help develop more robust policy recommendations for enhancing global security through economic pathways, so please consider writing a response.
A note on terminology
This post will refer to economic deterrence as an “alternative” means of securing global stability. By that, we mean to suggest that economic deterrence should be considered as another option in the foreign policy toolkit. We are not saying that economic deterrence should completely replace other foreign policy tools, including different types of military deterrence. We think economic deterrence would be a valuable component of an effective integrated deterrence strategy. But we leave open the question of how economic deterrence can and needs to be combined with other types of threats, incentives, as well as trust-building and reassurance measures – while highly important, this question probably cannot be answered in general terms but instead depends on contextual conditions and different value tradeoffs.
Understanding Traditional Military Deterrence
How Military Deterrence Works
Traditional military deterrence operates on a fundamental premise: that one can prevent aggression (or other undesirable actions) by threatening unacceptable costs in physically destructive retaliation by military means. This approach gained prominence during the Cold War, particularly with the emergence of nuclear weapons, leading to a doctrine of “peace through strength.” The theory assumes rational actors will calculate potential costs and benefits before taking aggressive actions, choosing instead to refrain when costs appear prohibitively high.
Military deterrence has historically relied on three elements (see pp. 8-11 of this RAND report):
Capability to inflict significant damage
A credible commitment to follow through on threats
Effective communication of both capability and intent
Strengths and Limitations
The traditional approach relying principally upon military deterrence is believed to have helped prevent direct conflict between major powers during the Cold War (for discussions of the so-called “nuclear peace” hypothesis, see Rauchhaus 2009, Istomin 2023, Wilson 2008, Schlesinger 1993, and Mueller 1988). However, the system demonstrates increasing vulnerabilities in today’s complex multipolar security environment, where actors appear more willing to test the boundaries.
Strengths:
Military deterrence involves bolstering and deploying military capabilities for the purpose of preparing for war, both to directly influence the military strategic calculations of aggressors beforehand and to respond if deterrence fails. It meets military threats in kind (Rand 2018).
A balance of power and military deterrence is said to create a more predictable framework for international behavior if it succeeds in deterring aggression (one of the most influential defenses of this view is provided in Waltz 1981 (see pp. 36-37 for a summary); for a discussion, see Colby 2013).
Limitations:
Relies heavily on assumptions of rational decision-making, despite the fact that human beings are primarily emotional-driven, especially under pressure—those on the sharp end of threat may be provoked by it through pride, arrogance or vengefulness, or double-down in their efforts to escape the deterrence logic, leading to arms racing, manipulation, or efforts to degrade capabilities.
Requires perfect communication in crisis situations (on the fragility of such communication, see Acton 2018 and Cimbala 1999)
Carries catastrophic risks if deterrence fails—see RAND 2024 (Chapter 8) about the immediate humanitarian impacts and estimates of longer-term economic and ecological impacts; Cochrane and Miletti (1986) on potential societal impacts of nuclear escalation; and Xia et al. (2022) on the expected ecological and food system effects of nuclear detonations.
Erodes cooperation needed for addressing global challenges (discussed, for instance, in Prisoners of Reason, pp. 17-23; and in an article written by two of the co-authors of the present post).
Added Challenges in the Present Age
Escalation Risks
The nuclear dimension of modern deterrence created unprecedented risks of catastrophic escalation. Recent research suggests that the planet’s life support systems are far more vulnerable to mass nuclear detonations than previously understood (Xia et al. 2022; for a more comprehensive summary of recent research efforts, see a forthcoming synthesis report by the National Academy of Sciences). The emergence of new technologies and cyber capabilities further complicates escalation dynamics, making conflicts harder to contain once started.
Communication Problems
Modern deterrence in an age of distributed disinformation faces significant communication challenges that did not exist during the Cold War. As RAND’s report on “Understanding Deterrence” points out (p. 9), effective communication is a major challenge for effective deterrence. The deterioration in communication channels brought about by 21st-century technologies increases the risk of misunderstanding and unintended escalation (see Steff 2020).
Human Fallibility
Psychological research increasingly challenges the core assumptions of the nuclear deterrence theory. Decision-makers often act based on emotion rather than pure rationality, especially under severe time pressure. Historical evidence reveals numerous cases where leaders prioritized perceived strength over civilian protection, questioning traditional assumptions about the deterrent effects of targeting cities.
Key examples include:
The 1983 Soviet satellite incident where false warnings nearly triggered a nuclear response
Multiple cases where civilian casualties failed to deter leadership decisions, most prominently the resistance to surrender even if a country faces mass aerial attacks on cities (e.g., the bombings of Tokyo, Dresden, or London during the Second World War)
Recent instances where risky nuclear threats appeared to increase rather than decrease along with aggressive behaviors (e.g., North Korea’s recent nuclear threats, Russia’s nuclear alerts)
The combination of these challenges suggests an urgent need to explore complementary approaches to preventing conflict. While military capabilities remain relevant, sole reliance on traditional deterrence appears increasingly risky in our interconnected world.
Economic Deterrence as an Alternative Foreign Policy Tool
What is Economic Deterrence?
Economic deterrence represents a sophisticated alternative to traditional military threats in today’s interconnected world. While maintaining the fundamental goal of preventing aggressive actions, this approach leverages economic interdependencies and targeted measures to shape leadership decisions through a combination of incentives and potential consequences. Unlike conventional military deterrence, economic measures can offer more nuanced and potentially more effective tools while reducing the risk of catastrophic escalation.
How Economic Deterrence Works
Economic deterrence operates through explicit signaling of potential economic consequences that would arise from particular behaviours to influence state behavior. This approach emphasizes clear advance communication directed at both leadership and public audiences, distinguishing it from traditional sanctions, which are applied as punishment after the fact. The strategy requires articulating concrete economic consequences for transgression over boundaries while simultaneously maintaining pathways for positive engagement and de-escalation.
For economic deterrence to function effectively, several crucial conditions must be met:
States need to maintain deep economic integration with a limited availability of economic substitutes that could undermine deterrent effects.
The threatening state must possess the credible capability to implement promised measures.
The framework will be far more effective if it is perceived as legitimate, based on mutual understanding rather than arbitrary coercion.
Historical Precedents
The 1973 OPEC oil embargo provides a compelling demonstration of the potential power of economic measures in international relations. The embargo led to a quadrupling of oil prices within a year, triggered the largest post-WWII recession, and created significant political pressure on leaders in the US and other Western nations (pressure that was significant even if it didn’t fulfill the initial objectives associated with the embargo). This case illustrates how economic tools can achieve strategic impacts usually associated primarily with military capabilities.
The use of economic pressure as a strategic tool has evolved significantly over time:
Ancient precedents include the Athenian Empire’s trade embargoes.
The League of Nations experimented with economic measures in the early 20th century.
The Cold War era saw the emergence of broad sanctions regimes (see Economic Sanctions Reconsidered, which documents over 200 sanctions cases between 1945-1990, showing a systematic pattern of broad trade embargoes targeting entire economies, particularly by the United States and its allies).
More recent years have seen an increasing sophistication of economic deterrence mechanisms beyond simple trade restrictions (financial system weaponization, information network weaponization, and multilateral coordination mechanisms).
Contemporary Advantages and Technological Enhancement
Modern economic deterrence offers precision and flexibility in application. Decision-makers can calibrate pressure through targeted measures affecting specific individuals, sectors, or broader economic relationships. This scalability, combined with integration into existing commercial frameworks, provides powerful tools for influencing behavior while maintaining pathways for de-escalation.
The growing technological sophistication also offers new strength for economic deterrence:
Big data analytics enhance the ability to predict and monitor economic impacts
Blockchain and digital technologies enable more precise targeting of measures
AI tools improve the coordination and implementation of multilateral responses
These technological advances, combined with enhanced targeting capabilities, create opportunities for more sophisticated and effective deterrence strategies.
Challenges
Despite its promise, economic deterrence faces challenges that require careful consideration. Success demands significant economic integration between relevant parties and careful calibration to avoid unintended humanitarian impacts (these impacts can be devastating, as evidenced, for instance, by the UN’s sanctions on Iraq in the 1990s). Economic sanctions can also be viewed by some as just as aggressive and provocative as military action.
The effectiveness of economic deterrence requires candid confrontation with several empirical and conceptual challenges:
Limited evidence base: Research shows limited consensus about whether economic deterrence works. Hufbauer et al.’s “Economic Sanctions Reconsidered” (2007) documents over 200 sanctions cases between 1914 and 2000, finding success rates between 30-40% for economic pressure campaigns. However, economic deterrence refers to sanctions of a very specific kind (with clear communication of the threat and the conditions that will lead to the lifting of sanctions) and it also covers other economic pressure tools; there is less historical precedent to evaluate those. Moreover, we lack comparable data on military deterrence effectiveness as well, making it difficult to determine which approach works better. The evidence base remains incomplete in both domains.
Risk of misuse for dominance and coercion: A significant danger lies in the potential transformation of economic deterrence into instruments of dominance and coercion. As Farrell and Newman (2023) demonstrate in their analysis of “weaponized interdependence,” economic leverage often evolves from defensive deterrence to offensive instruments aimed at systemic advantage. This evolution risks the legitimacy framework necessary for successful deterrence by reconfiguring economic integration as a one-sided vulnerability rather than a mutual benefit.
Degradation of inter-state relationships: Deterrence frameworks grounded primarily in threats can generate counterproductive psychological dynamics, leading to reactance or active escalation which means that actors take precisely those measures that the threat was meant to prevent. Keohane and Nye’s complex interdependence theory emphasizes that sustainable international relationships require positive-sum interactions alongside conflict management mechanisms—a balance that heavy emphasis on deterrent threats can undermine.
Comparing Deterrence Approaches
Comparative Risk Assessment
Military and economic deterrence present fundamentally different risk profiles in today’s interconnected world. Traditional military deterrence, especially when nuclear weapons are involved, carries an irreducible risk of catastrophic escalation (evidenced by close calls of nuclear weapons) that could threaten human civilization. Any chance of accidents, miscalculations, or deterrence failure is concerning, given these extreme consequences, but the problem is exacerbated as risks compound over time (see Hellman’s analysis in “Risk Analysis of Nuclear Deterrence” (2021), pp. 17-18). Economic deterrence, while not without risks, generally allows for more controlled escalation and de-escalation pathways, reducing the likelihood of catastrophic outcomes.
Key risk differentials include:
Economic deterrence has a lower risk of rapid catastrophic escalation (see sources and explanation above)
Economic measures offer greater reversibility
Economic deterrence operates within a more diverse range of institutions (e.g. IMF, World Bank, WTO, central banking systems, investment frameworks) that provide built-in buffering mechanisms and checks-and-balances (e.g. monitoring and verification systems, the process of multi-party approval).
Effectiveness Analysis
The effectiveness of deterrence strategies must be evaluated against their ability to influence leadership decision-making while maintaining global stability. Historical evidence suggests that economic instability often poses a threat to regime survival (e.g., the weakening of the Chinese Nationalist Party-led regime due to fiscal problems and hyperinflation; the economic troubles that led up to and facilitated the Romanian revolution of 1989). When economies falter, leaders face eroding domestic support and legitimacy challenges; the prospect of such negative consequences from economic measures can be more compelling than external military threats, which may simply unite a country against the external threat.
Military deterrence effectiveness often suffers from credibility problems, particularly in nuclear contexts where threats may appear disproportionate or inherently incredible. Economic deterrence, by contrast, can demonstrate credibility through limited initial actions while maintaining options for escalation. However, economic deterrence is not without its own credibility challenges. Sanctions and other economic threats may sometimes lack immediate coercive power, face enforcement difficulties, or be undermined by alternative financial and trade networks. They can also be seen as illegitimate coercion by target populations. Yet, compared to military interventions, economic threats will probably be perceived as more credible and sustainable, as they allow for incremental and controlled escalation and can be precisely targeted while maintaining channels for negotiation.
Implementation Challenges
Both approaches face distinct implementation hurdles, though economic deterrence generally offers more flexibility. Military deterrence requires maintaining expensive capabilities, perfect communication in crises, and careful calibration to avoid unintended escalation. Economic deterrence demands sophisticated coordination among multiple actors, robust institutional frameworks, and careful consideration of global market dynamics.
Principal implementation considerations for economic deterrence include:
Maintaining economic integration while preserving deterrent capability
Building international consensus for collective action
Developing (and adhering to) clear protocols for imposing and lifting measures
Coordinating responses across multiple jurisdictions
Cost-Benefit Analysis
Economic deterrence demonstrates several advantageous characteristics in cost-benefit comparisons. While military deterrence requires massive ongoing investments in capabilities with no other purpose than war fighting, economic deterrence capabilities build upon existing commercial relationships and regulatory frameworks that bring prosperity. The positive externalities arising from a system of mutual economic deterrence through economic integration—including trade benefits and institutional cooperation across boundaries—will likely offset the ecological, social, and economic costs to those sections of society that lose out from open markets. Recent political developments clearly demonstrate that governments need to pay attention to and better manage these redistribution effects or better manage the industrial and economic impacts in other ways (see discussions in Pavnik 2019 and Ballard-Rosa et al. 2021).
Military deterrence and associated damage to trust and arms racing carry substantial additional costs by harming international cooperation and diverting resources from other global challenges. Strong military deterrence postures tend to drive a wedge between states, deepening suspicion and harming trust, with a significant danger of a vicious circle as lower trust leads to greater chances of arms racing. Conversely, developing the capacity for economic deterrence through greater economic integration and higher levels of diplomacy can deepen trust and understanding and strengthen the mechanisms needed for addressing shared threats like climate change and pandemic response. This alignment with broader global governance needs represents a significant advantage in long-term cost-benefit calculations.
Looking ahead, the relative efficiency of economic deterrence is likely to increase as technological advances (e.g., AI, blockchain, and big data, as mentioned above) improve targeting capabilities and enforcement mechanisms, as well as holding great promise in furthering the integration of economies. While both approaches will remain relevant to global security, a shift towards a heavier use of economic deterrence offers a promising pathway for strengthening stability with lower risks and potentially greater effectiveness than a sole reliance on traditional military alternatives.
Recommendations
Policy Framework
A successful economic deterrence strategy must be built on foundations that emphasize cooperation and integration for mutual benefit and restraint, alongside credible threats to discourage aggressive behaviour. This requires shifting from reactive sanction-based approaches to proactive frameworks that clearly communicate both consequences and benefits prior to any conflict. The framework should recognize that economic deterrence works best when perceived as legitimate by the international community, when applied between states or blocs of similar economic size, when there is clear transparency and public understanding, and when integrated into broader diplomatic efforts to maintain global stability.
International institutions need to establish clear protocols for:
Implementing and lifting economic measures
Coordinating responses across jurisdictions
Maintaining legitimate pathways for cooperation
Balancing deterrent effects with humanitarian concerns
Risk management (measures to reduce legal risk, reputational risk and unintended political consequences)
Implementation Steps
The implementation of economic deterrence requires careful sequencing and coordination across multiple domains. The first priority is deepening (or maintaining) economic integration between potential adversaries, creating stakes in stability that transcend immediate political tensions. This must be accompanied by the development of clear protocols for imposing and lifting economic measures, ensuring that deterrent threats remain credible while maintaining pathways for de-escalation. Critical attention must be paid to domestic impact within both implementing and target states. If executed well, economic deterrence offers the potential for more precise targeting of pressure points that affect decision-makers while minimizing civilian humanitarian costs compared to military deterrence, which inherently risks physical destruction and loss of life. This precision capability represents a significant potential advantage, though its full realization depends on careful implementation and institutional coordination.
Looking Forward
Success in implementing economic deterrence will require a sustained commitment to building necessary institutional frameworks while remaining flexible to adapt to changing circumstances. As global challenges become increasingly complex, pursuing a system based upon integration and effective economic deterrence measures is crucial for developing international stability without risking catastrophic conflict and improving the capacity to develop essential global governance of the catastrophic risks faced by the global community. This demands continued research, policy innovation, and international dialogue to refine and enhance economic deterrence capabilities.
Call for feedback
The Global Stability Network invites thoughtful engagement with our analysis on economic deterrence as an alternative approach to reducing global catastrophic risks. We welcome critical evaluation, complementary insights, and constructive challenges from experts across diverse disciplines.
Your perspectives will strengthen our analytical framework and help develop more robust policy recommendations for enhancing global security through economic pathways.
Credits
This report represents a collaborative effort drawing on diverse expertise across international security, economics, and strategic studies. We are deeply grateful to all the contributors who helped shape this analysis of alternative approaches to deterrence and global stability.
Echo Huang and Sarah Weiler served as the primary architects of this writing. Much of the content and analysis in the post was developed in cooperation with the rest of the GSN team, Paul Ingram, Sahil Shah, and Ward Wilson, who bring decades of combined experience in nuclear policy, international security, economic analysis, and deterrence theory to the research effort.
We are particularly grateful to our extended research team, whose thorough investigation, analytical rigor, and creative insights significantly enhanced this report:
Jordan Mansfield, Tai Zhang, Minwen Li, Shiyu Bai, Chenxin He, Jiayue Xu, Yuran Liu, Tedd Pan, Zekai Song, Xiaotong Fu, Dantong Xie, Rui Zhang, Yixin Zhao, Kathy Chong, Xiaoxiao Lv, Sixia Liao
Their diverse backgrounds across economics, international relations, and security studies brought invaluable interdisciplinary perspectives to this work.
(evidenced not just by the current administration’s open challenge to many central institutions of the order, but also by behaviour and statements of the previous government and of U.S. senators, see for instance reactions to the International Criminal Court’s issuing an arrest warrant for Israeli leaders Benjamin Netanyahu and Yoav Gallant in November 2024).