ALLFED’s 2025 Highlights

Executive Summary

Welcome to ALLFED’s 2025 Highlights, our annual look back at how Alliance to Feed the Earth in Disasters has advanced its mission to help build resilience to global catastrophic food system failure.

Within These 2025 Highlights:

  • Another prolific year in research (sixteen papers released), strengthening the field of food resilience research for global catastrophic risks, with more in progress.

  • Continued growth in our policy work, expanding global engagement, and influence.

  • Strong contributions from our broader ALLFED team, including communications and operations, working to grow our visibility, strengthen partnerships, and keep our high-impact organization running through a year of major transition.

ALLFED’s research and pilots in 2025 have advanced global understanding of how to strengthen the food system against catastrophic shocks. Our team has produced a set of flagship studies—from the agenda-setting Global Catastrophic Food Failures paper and analyses of food-trade disruption and abrupt infrastructure loss, through to work on seaweed cultivation, power-to-food pathways, and urban water vulnerability—which have already been informing discussions at EGU General Assembly 2025, United Nations Office for Disaster Risk Reduction (UNDRR), and national climate-security and disaster-risk-reduction forums. We have also delivered research and policy work on strengthening the resilience of low-and middle-income countries to global food shocks, including a study identifying low-cost, resilient interventions to meet essential nutrient needs.

You can read more about what our Research Team has been up to, including the summaries for each paper, below.

Notably, a paper our team has contributed to, The State of Global Catastrophic Risk Research: A Bibliometric Review, has found that individuals associated with ALLFED now represent four of the ten most prolific authors in the domain of existential and global catastrophic risk. This study has provided the first systematic review of the field of global catastrophic and existential risk (GCR/​ER) research.

In 2025, our Policy Team has continued to help bring extreme-risk food resilience onto the agendas of key governments and institutions. ALLFED has deepened engagement with the Global Platform for Disaster Risk Reduction (UNDRR), building relationships with new partners and advancing dialogue on extreme risks. We have also forged a new bridge to Japanese policymakers via the University of Tokyo and have launched a Longview-funded US policy engagement project. More on these updates from the Policy Team can be found below.

However, we would be remiss not to acknowledge that 2025 has also brought significant challenges. While we remain deeply grateful for the continued support of the Survival and Flourishing Fund, a significant reduction in funding from this key source has required us to halve our budget and restructure the organization (more context can be read here).

Yet, we have met this challenge with focus and resilience, working strategically to maximize impact with the resources available. Thanks to a small group of generous donors, we are running a counterfactual Match Opportunity between 25 November through to 9 December, when every dollar given will be matched 1:1 until the $20,000 matching pool is reached. Please consider supporting our mission over this period, when your gift can have even more impact.

The urgency of our mission has only grown, as ALLFED remains the only organization focused solely on strengthening resilience to global catastrophic food system failure. This need is increasingly evident as leading AI scientists have called on world leaders for stronger action on AI risks, warning of threats such as large-scale cybercrime and the potential development of novel biological weapons (engineered pandemics and crop pathogens). Meanwhile, escalating geopolitical tensions and AI race dynamics may heighten the risk of nuclear conflict, with AI potentially already integrated into some nuclear weapons systems and decision-making.

We hope you enjoy ALLFED’s 2025 Highlights to follow. You can also explore ALLFED’s 2024 Highlights here, and deeper dives into our work in our 2024 Annual Report here.

Research

It has been another highly productive year for ALLFED’s Research Team. A full list of papers released this year appears below, but first, here are some highlights from the team’s broader efforts engaging with and presenting at leading institutions, and convening experts through panels, scenario exercises, and workshops.

  • At the European Geosciences Union General Assembly 2025 (EGU25) in Vienna, the largest geosciences gathering in Europe, Florian Ulrich Jehn presented journalists with modeling and insights from ALLFED’s paper, Food Trade Disruption After Global Catastrophes, one of just over a dozen selected from over 19,500 abstracts for their relevance and impact.

The global food system is robust in some ways, yet fundamentally fragile,” Florian has said. “One major shock, and entire trade networks can collapse. We hope that our research can influence policy by raising awareness of systemic trade vulnerabilities and pushing for disaster-resilient food strategies as part of climate and security planning and national risk assessment.”

Figure 1. From left, Chris Smith, ALLFED’s Florian Ulrich Jehn, and Alice Wanner presented at the EGU25 press conference.
Figure 2. ALLFED Director, David Denkenberger, and Research Manager, Juan García Martínez, tasting proteins and butter made from CO₂ without using arable land or photosynthesis.
Figure 3. Production of food without agriculture: emerging food technologies with low land and water use, which are resilient to climate variability, soil pollution and erosion, extreme weather, pathogens, pests, and food system shocks.
Figure 4. The Volcanic Eruption Game.

For a full list of events that ALLFED has contributed to or has led in 2025, see the Events section below.

Our Published, Peer-Reviewed Research

It’s Time to Consider Global Catastrophic Food Failures

N. J. Wescombe, J. García Martínez, F. U. Jehn, N. Wunderling, A. Tzachor, V. Sandström, M. Cassidy, R. Ainsworth, D. Denkenberger. Global Food Security, 26 August 2025.

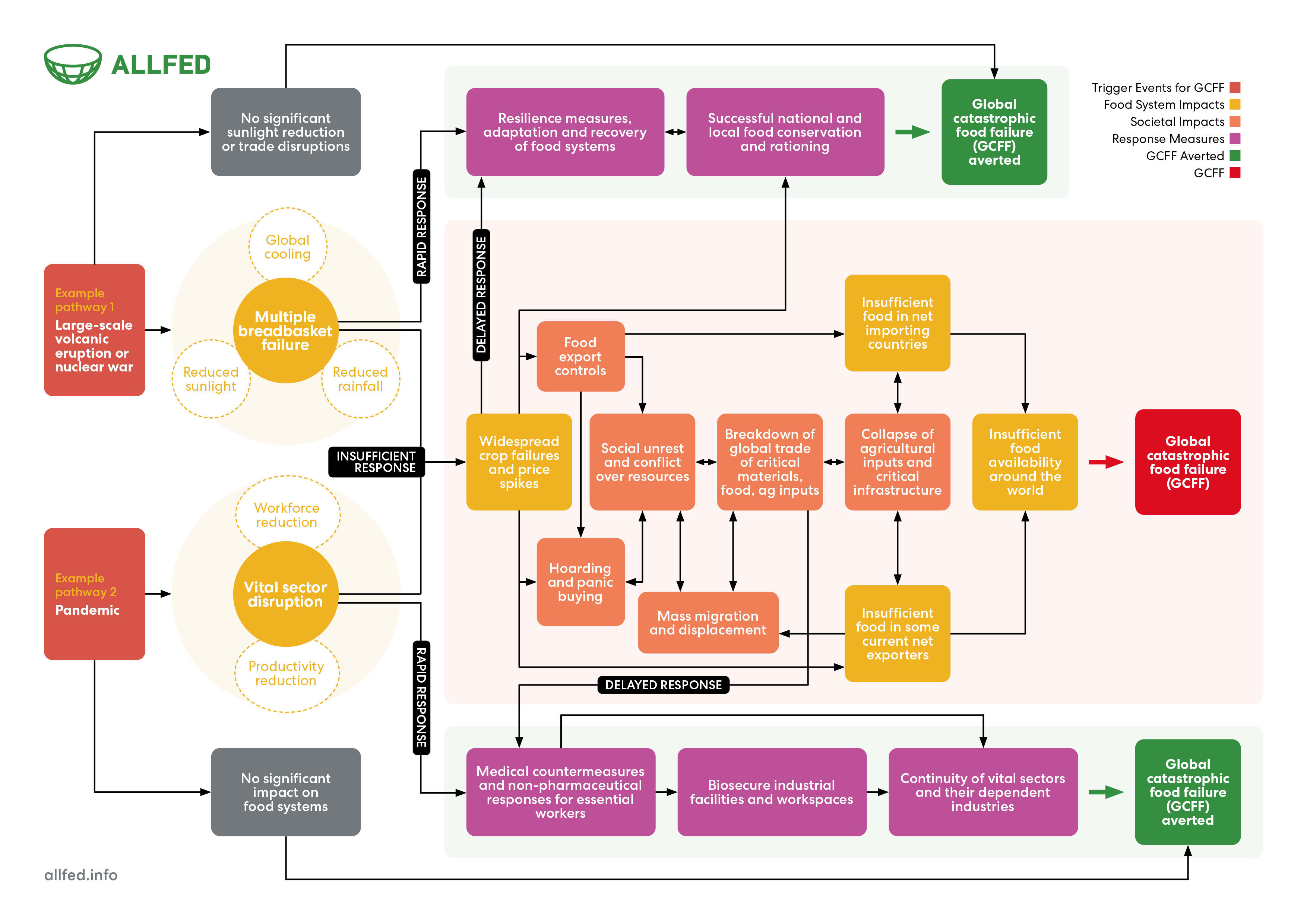
The study, a collaboration between our Research and Policy Teams, illustrates how ALLFED bridges research into the policy-making needed to drive action. It calls for the creation of a new interdisciplinary field to increase global food security. It outlines the growing risk of a massive, abrupt disruption to the global food system and presents a coordinated plan, calling for a multitude of disciplines to come together and clarify risks, develop technologies, and implement effective policies to prevent a Global Catastrophic Food Failure (GCFF).

Figure 5. Event-tree causality for a GCFF is based on two potential mechanisms. These two pathways are considered separate and could independently result in a GCFF, yet the figure illustrates how they share many dynamics from which systemic risk originates.
Figure 5. Event-tree causality for a GCFF is based on two potential mechanisms. These two pathways are considered separate and could independently result in a GCFF, yet the figure illustrates how they share many dynamics from which systemic risk originates.

Repurposed Ovens for Space Heating Following Global Catastrophic Infrastructure Loss: Methods and Efficiency Calculations

L. Jose, M. Raxworthy, B. L. M. Williams, D. C. Denkenberger. Intelligent and Sustainable Manufacturing, 8 July 2025.

The paper demonstrates that a household oven can be converted into a wood-burning stove for space heating, offering a lifeline in the event of a collapse in global infrastructure for billions living in cold climates.

Figure 6. Igniting the fire in the converted oven.

Seaweed Cultivation: A Cost-Effective Strategy for Food Production in a Global Catastrophe

M. Hinge, V. A. Grilo, F. U. Jehn, J. B. García Martínez, F. J. Dingal, M. Y. Roleda, D. Denkenberger. Aquaculture International, 16 May 2025.

This study assesses the feasibility and economics of large-scale seaweed production during a severe 150 Tg nuclear winter scenario, when conventional crop yields collapse. The authors find that large-scale seaweed farming plays a critical role in maintaining global nutrition after a catastrophe, both as a direct food source and as feed for livestock and aquaculture.

Wood Gasification in Catastrophes: Electricity Production From Light Duty Vehicles

B. L. M. Williams, H. Croft, J. Hunt, J. Viloria, N. Sherman, J. Oliver, B. Green, A. Turchin, J. B. García Martínez, J. M. Pearce, D. Denkenberger. Energy Engineering, 11 March 2025.

This study examines the feasibility of using modified light-duty vehicles to generate electricity from wood gas, highlighting their potential to provide decentralized power for critical services during global catastrophic infrastructure loss.

Figure 7. Photograph of the modified vehicle on jackstands with its rear wheels removed,
connecting to the red woodchipper by the black power take-off.

Research Pending Peer Review

Strategic Crop Relocation Could Substantially Mitigate Nuclear Winter Yield Losses

S. Blouin, M. Rivers, M. Hinge, M. Antonietta, I. Jimenez, F. U. Jehn, D. C. Denkenberger.

The study finds that strategically switching which crops are grown where could roughly double global food production during the worst years of a severe nuclear winter, potentially saving billions of lives. Simulations using the MINK crop model show that crop relocation of cold-tolerant food sources offers a powerful, though partial, solution to global food shortages under extreme cooling scenarios.

Figure 8. Comparison of global caloric production for maize, wheat, soybean, and rice with and without relocation, illustrating differences in modeled food output under various nuclear winter scenarios.

Power-to-Food: Energy Use, Costs, and Applications Across Industrial CO₂-to-Food Pathways

J. B. García Martínez, N. Lazouski, M. Chintapalli, D. Denkenberger.

The study explores new ways to produce food on Earth and in space by comparing twelve
CO₂-to-food pathways suited to extreme environments. CO₂-derived foods include
synthetic fats, carbohydrates, and microbial proteins that could drastically reduce land, water, and emissions use. However, energy demand remains the key constraint, with efficiencies varying widely. Hydrogen-oxidizing bacteria and synthetic fats exceed 10 percent and approach cost parity with butter, egg, and whey powders, while acetate routes show potential competitiveness with algae, and synthetic carbohydrates have not yet proven viable.

Figure 9. Power-to-food efficiency of foods synthesized from CO₂. SCP is single cell protein, and TAGs are triglycerides.

Developing Contingency Plans to Protect Vital Sectors in Catastrophic Pandemics

J. Mulhall, O. Ozbek, B. Tial, L. Bowker-Lonnecker, N. Keßeler, N. Kiilu, N. Montazeri, S. Misurya, A. Patel, N. Wescombe, D. C. Denkenberger.

Mass labor shortages during a catastrophic pandemic pose major risks to the
continuity of vital sectors, severely limiting countries’ ability to provide food, water, and
other essential needs. This study evaluates sectoral preparedness by using Monte
Carlo simulations to estimate the availability and demand for pandemic-proof personal
protective equipment (P4E), reviews literature on vulnerabilities and response plans, and
features interviews with experts.

Figure 10. Layers of defense identified for meeting basic needs during extreme
pandemics.

Global Industrial Disruption Following Nuclear War

S. Blouin, F. U. Jehn, D. C. Denkenberger.

This study models how a nuclear war between major powers has the potential to trigger widespread collapse of global industry through supply chain disruptions, severely impairing humanity’s ability to meet basic needs and adapt to other nuclear war effects, such as nuclear winter. A bilateral US-Russia nuclear war could destroy 3% of global industrial infrastructure, with cascading effects potentially reducing global industrial output by 25%.

Figure 11. Relationship between industrial infrastructure incapacitated and industrial
output decline across historical events and model assessments.

Quantitative, Data-driven Network Model for Global Cascading Financial Failure

Ł. G. Gajewski, M. Hinge, D. Denkenberger.

This study introduces a quantitative network model of global financial cascading failure, informing policy decisions by contextualizing global catastrophic scenarios in terms of financial losses and assessing the effectiveness of resilience strategies.

Figure 12. India-Pakistan nuclear war example scenario shows the absolute loss in USD.
The color depicts the loss magnitude of the model’s median prediction.

Nuclear Winter Could Sever Urban Water Access Across the Northern Hemisphere

J. E. Lamilla Cuellar, R. Palm, D. C. Denkenberger, F. U. Jehn.

The study models a severe nuclear winter and shows that deeper frost could freeze up to nine million km of urban water pipes, potentially cutting supplies for more than two billion people in ninety-two nations. The goal of mapping these hotspots is to guide post catastrophe actions such as burying, insulating, or heating lines, to harden networks against abrupt cold shocks.

Figure 13. A conceptual diagram shows how a nuclear winter could disrupt urban water
access across the Northern Hemisphere.

Protection of Subterranean Water Infrastructure in an Abrupt Sunlight Reduction Scenario

B. L. M. Williams, X. Feng, J.E. Lamilla Cuellar, R. Peterson, D. Denkenberger.

The study evaluates strategies to protect subterranean water infrastructure from
freezing during an Abrupt Sunlight Reduction Scenario (ASRS). While soil piling could
mitigate much of the risk, millions of kilometers of pipelines remain vulnerable,
and heat cable production covers only a fraction of the need. The study outlines
necessary response planning and identifies further areas for research.

Figure 14. A map shows the peak difference in freezing depth, which could occur three years after the onset of an ASRS.

The Largest Crop Production Shocks: Magnitude, Causes and Frequency

F. U. Jehn, J. Mulhall, S. Blouin, Ł. G. Gajewski, N. Wunderling.

The study analyzes FAO data from the 1960s to the present to determine how frequently and severely crop production shocks occur. Findings show that many countries experience significant shocks regularly, suggesting it is only a matter of time before such an event occurs on a global scale. The paper provides a foundation for communicating potential vulnerabilities in the global food system and illustrating the likelihood of large-scale disruptions.

Figure 15. The largest crop production shocks in all present-day countries are shown,
with darker colors indicating greater severity and gray representing missing data.

Nutrition in Abrupt Sunlight Reduction Scenarios: Analysis and Prevention of Malnutrition in Low-Income Regions

Z. Asal, J. B. García Martínez, M. Hinge, D. Denkenberger.

Severe global shocks, such as abrupt sunlight reduction scenarios, have the potential to
disrupt crop production. This study identifies low-cost and resilient
interventions—including seaweeds and microbial foods—to meet essential nutrient
needs, particularly in low-income countries. It models diets, highlights nutrient
shortfalls such as calcium, iodine, and vitamin B₁₂, and proposes fortification and
sourcing strategies to close gaps while maintaining affordability and logistical feasibility.
It also discusses policy interventions to address these challenges.

A Transfer of Agricultural Practices from North to Equatorial Regions as a Way to Mitigate Abrupt Sunlight Reduction Scenarios Effects on Crops

A. Turchin, D. Denkenberger.

This study identifies northern agricultural practices, including cold-hardy crops and simple frost protection techniques, as potential strategies to help tropical regions maintain food production during sunlight-blocking catastrophes.

Emergency Deployment of In-Room Air Filtration Systems for Pandemic Resilience

J. Ng, M. Scott, S. Seabrook, J. Shi, J. Mulhall, D. Denkenberger.

An extreme pandemic could cause workers in critical industries, such as electric power, to
be unable or unwilling to show up to work, leading to a global catastrophic food system failure. One way of maintaining these critical services is to scale up in-room filtration, and the study explores repurposing existing panel and coal baghouse filters, and finds that while some countries could meet needs within a year, fast-spreading pandemics require additional techniques, such as UV or glycol vapors.

Cropland Expansion in a Nuclear Winter with Loss of Industry

L. L. Monteiro, M. Hinge, S. Blouin, D. Denkenberger.

This paper examines one of the most challenging scenarios: an abrupt sunlight reduction event combined with global catastrophic infrastructure loss. While such a dual event may seem unlikely, a large-scale nuclear war could trigger both, through catastrophic infrastructure loss in the target countries and the resulting winter. Historical plans for nuclear and bioweapon strikes demonstrate that compounding catastrophes are plausible. To assess potential responses, it estimates food production using animal draft power under both current and expanded crop-area scenarios.

Policy

2025 has marked a year of momentum for ALLFED’s Policy Team, as we deepened our engagement with governments, global institutions, and academic partners to advance resilience against global catastrophic risks.

  • The team has made inroads with the Brazilian government, engaging them on extreme risks for the first time. With LATAM stakeholder handovers from the Observatorio de Riesgos Catastróficos Globales project, we are now expanding scoping for broader policy engagement across the region.

  • A new partnership has been forged with the University of Tokyo School for Public Policy, creating a bridge to engage the Japanese government through academic collaboration. Together, we have co-authored a commentary on UK–ASEAN policy cooperation, now pending publication in a Westminster policy circular.

  • In Q3, ALLFED has received a significant grant from Longview Philanthropy to launch a new US policy engagement initiative. The project is advocating for a mechanism to automatically pause biofuel production in the event of a global food shock, so that crops normally turned into fuel can instead be redirected to feed people. This represents an important step toward integrating food resilience and extreme risk preparedness into US policy discourse.

  • The team has also completed work for the Singapore Food Security Agency to assess Singapore’s exposure to several key Global Catastrophic Food Failure (GCFF) scenarios through to 2040 and examine how these events could affect Singapore’s import costs. This included benchmarking current vulnerabilities against historic food-system shocks, developing high- and low-end projections of future shocks, and conducting probability modeling to assess the likelihood of major disruptions over the coming decades.

More highlights from our policy efforts in 2025 are below:

  • Head of Policy Noah Wescombe has represented ALLFED at the UNDRR’s flagship forum, Global Platform for Disaster Risk Reduction, in Geneva, Switzerland (2-8 June 2025). ALLFED has contributed to conversations on extreme risks, such as simultaneous crop failures and volcanic winters, emphasizing the urgent need to integrate food-system resilience within national disaster risk reduction (DRR) plans.

Figure 16. Noah Wescombe, ALLFED’s Head of Policy, at UNDRR, Geneva.
  • ALLFED has participated in the ANU Institute for Climate, Energy & Disaster Solutions (ICEDS) round table symposium, furthering collaboration across the scientific and policymaking communities on Australian climate security and disaster resilience. Discussions have included senior executives from National Emergency Management (NEMA), Department of Climate Change, Energy (DCCEEW), Home Affairs, and the Department of the Prime Minister and Cabinet. ALLFED has highlighted its work and the value of resilient food production approaches across multiple hazards, including multiple breadbasket failures.

Sharing ALLFED’s Work More Widely

At ALLFED, we are keen to make our research and policy work more accessible for different audiences. One way we have done that this year is by creating different kinds of infographics and visual maps to help people better understand our work. We have also worked with the Research Team to create ALLFED’s first-ever video abstract. In addition, we have continued sharing our work through both digital and traditional media.

As of October 2025, we regularly reach nearly 3,000 people through our dedicated ALLFED newsletter, have had 15,000 website visits from 13,000 unique users since January, and now have over 2,000 total followers on social media. You can subscribe to our newsletter here or follow us on LinkedIn, X, or Facebook. We have also appeared in external media articles several times, some highlights below:

Media Highlights

Thank you to Tom Ough for his thoughtful feature on ALLFED in his book, The Anti-Catastrophe League, published in July. It’s an honor to have our work included in his fascinating exploration of the science of existential risk. Ough highlights ALLFED’s founding by David Denkenberger and Ray Taylor in 2017—recognizing that no other organization was focusing on food solutions for the scale of a global catastrophe—and our ongoing research, policy engagement with governments, and innovative work on resilient food solutions. We highly recommend the book, now available in the UK.
On 17 July 2025, ALLFED co-founder David Denkenberger joined Radio New Zealand’s Afternoons to share seaweed’s potential as a resilient food solution following a global catastrophe.

Mapping Resilient Food Solutions

To make our research more accessible, we have created a comprehensive map of resilient food solutions. From cool-tolerant crops to industrial food production, this resource
demonstrates how diverse pathways could work together to help build resilience against global catastrophic food failure. The information in this visual map is drawn from the 2024 paper, Resilient Foods for Preventing Global Famine: A Review of Food Supply Interventions for Global Catastrophic Food Shocks Including Nuclear Winter and Infrastructure Collapse.

Figure 17. Resilient Food Solutions—click the map to enlarge.

More 2025 Event Highlights

In addition to those highlighted earlier in the Research and Policy sections, ALLFED team members have attended or contributed to a number of events around the world this year. (Check out our 2024 annual report for more events we attended toward the end of last year that couldn’t be included in our 2024 EA Highlights post.)

  • Three members of the ALLFED team have attended the invitation-only Accelerator for Systemic Risk Assessment (ASRA) Currents of Change: New Horizons in Systemic Risk conference in Paris, France (7-9 June 2025), connecting with others working across diverse sectors to tackle complex, interconnected global risks.

Figure 18. ALLFED team members Juan García Martínez, Laura Jessie Cook, and Florian Ulrich Jehn at ASRA.
  • Yeshodhara Baskaran has attended the d/​acc Day in Berlin, Germany, in June—an event organized by Ethereum co-founder, Vitalik Buterin, and focused on defensive technologies spanning biosecurity, cryptography, and physical resilience, presenting insights on ALLFED’s work in resilient food systems.

EA Events

  • At EAGxPrague 2025, Aron Mill, Research Associate & Team Coordinator at ALLFED, has led a workshop on strengthening resilience plans for maintaining energy, food, and water supplies during extreme pandemic lockdowns.

  • ALLFED has attended this year’s EAG London, where Senior Economist Mike Hinge has described it as a valuable opportunity to discuss ALLFED’s new research on industry disruptions from global infrastructure loss, our report for Singapore’s Food Security Agency on volcanic threats, as well as pandemics and climate change.

Figure 19. Amanda Cassidy and Mike Hinge at EAG London 2025.
  • Olufunke Femi-Ojo, Event and Project Coordinator at ALLFED, and volunteer Dorine Ukah have attended EAGxNigeria and represented ALLFED at the Opportunity Fair, engaging in wide-ranging conversations on scalable impact and resilience with attendees.

Figure 20. Olufunke Femi-Ojo and Dorine Ukah at EAGxNigeria 2025.
  • ALLFED team members have participated in other EA events around the world this year, including presenting at EA New Zealand in Christchurch, and attending EAG Bay Area in the US and EAGxNordics in Oslo. At the EA Summit Vancouver, volunteer Rebecca Frank has presented an introduction to ALLFED’s work, noting that “many people visited our table afterward with engaging questions, and several people said it was one of their favorite talks.”

Governance

Strengthening Governance

In Q2 2025, we have introduced a voluntary independent Board Observer role to add an extra layer of support, awareness, and transparency at the Board level and further boost ALLFED’s governance.

New Board Members

This year, we have expanded our Board of Advisors to include:

  • Roxanne Heston, Co-founder and Director of Programs and Strategy at Spiro—a global health organization focused on programs preventing and controlling tuberculosis. Roxanne has joined with a background in US policy, global health, and nonprofit leadership, with experience working to reduce GCRs and x-risks.

  • Allison Penner, Executive Director of Reimagine Agriculture, a Canadian charity dedicated to building a compassionate, sustainable, and resilient food system. A multidisciplinary expert, Allison’s extensive experience includes policy advocacy and leading policy campaigns, fundraising, and knowledge mobilization.

  • Kennedy Mbeva, Research Associate at the Centre for the Study of Existential Risk (University of Cambridge). As a PhD in International Relations and researcher on the governance of global catastrophic risk, he has contributed to high-profile UN scientific reports such as the IPCC AR6 and the Adaptation Gap Report, and served on Kenya’s official delegation to the UN Climate Change negotiations.

  • Carina Fearnley, Professor of Warnings and Science Communication at the
    Department of Science and Technology Studies at UCL and Director of the UCL Warning Research Centre, an authority on warning and alert level systems. Carina has been on our advisory board for years, but this year has joined ALLFED as our new UK Board Trustee.

Our Team

While we have been sorry to have to reduce our team in June 2025 (you can read about it here), we have been happy to have accomplished this in a manner that does not appear to have eroded team morale and integrity. Importantly, we have been able to reallocate some team members internally to minimize impacts on the team and loss of talent.

Key Team Changes

In 2025, our team, many of whom are volunteers, has spanned 28 countries around the world, and once again across all continents except Antarctica.

Figure 21. ALLFED team distribution as of November 2025.

Remembering James Throup

We have been deeply saddened to learn that James Throup, a former ALLFED Research Associate and valued colleague, passed away in June 2025. James had contributed significantly to our work on food resilience, having co-authored important papers during his time with us on methane single cell protein, and rapid repurposing of industry in global food catastrophes. Our thoughts are with his family and all those who knew and worked with him.

Deepening Transparency and Reducing Costs

Having wrapped up our transition out of the fiscal sponsorship and into our own independent 501(c)(3) charity, we have been able to nearly halve our external accounting costs compared to last year, with our internal finance team growing in skills and independence. Further, we have put together multiple measures to increase transparency within the organization, from shared budgetary reports to carrying out an integrated review of the way we set compensation.

Gender Equality Plan Adopted at ALLFED

In support of the broader vision and values that shape our work, we have introduced our first Gender Equality Plan (GEP) for 2025–2027. This plan builds on the measures we already have in place and fits alongside our existing policies. It has provided a practical framework to help us strengthen our working culture. Importantly, the GEP has also helped us take a more consistent approach to deciding when gender is especially relevant to our work. Different groups can be affected differently in a crisis, and this framework has been adopted to introduce a check at the start of each major project to assess whether those differences are relevant to the research or policy work, and whether a gender lens or disaggregated data would add value. The GEP has also been a useful tool for many funders, especially in the European Union, who have this kind of plan as a mandatory requirement.

ALLFED’s GEP framework encompasses seven key areas:

  1. Recruitment and Retention

  2. Leadership Representation

  3. Organizational Culture

  4. Research and Innovation

  5. Anti-Discrimination Protections

  6. Stakeholder Engagement

  7. Monitoring and Evaluation

By setting clear, practical goals in the framework, we aim to strengthen how we support people across the organization and make sure everyone has fair opportunities to contribute and progress in their work.

Your Giving

As mentioned earlier in these Highlights, we have launched a 2025 1:1 Match Opportunity from 25 November to 9 December, the largest in ALLFED’s history, when every dollar given will be matched 1:1 until the $20,000 matching pool is reached to support the next stage of our work.

We have also been running a Marginal Funding Appeal, and some of our high-impact projects in need of funding include:

  • Research: Our work at the intersection of biorisk and basic needs (food, energy, water, transport, communications) relies heavily on individual donors to continue developing pandemic failsafes, which include scalable interventions for air quality, UV sterilization, and worker protection. We also want to model survival strategies under combined food and industrial collapse scenarios. Each research line requires approximately one FTE plus support ($80,000), with additional student project papers estimated at $30,000.

  • Policy: Our Policy Team seeks funding for high-impact projects, including Australia’s Food System Resilience Strategy ($109,000), a Southeast Asia Regional Preparedness Initiative ($114,000), and an EU Critical Infrastructure Policy study ($71,000), with even partial support enabling continued progress on these or similar engagements.

  • Technology development: Our car-retrofitting project aims to produce a scalable blueprint for maintaining essential power, transport, and water services in catastrophic scenarios, with even modest funding (~$30,000) extending student research for another year.

Our Thanks

First, our thanks to all of ALLFED’s donors for their continued financial support. It is your generosity that has enabled our research, policy engagement, and collaborations throughout 2025.

We would also like to extend our gratitude to our many partners and collaborators, including those at the UNDRR Global Platform, Longview Philanthropy, the International Science Reserve, Plant Health Australia, Breakthrough Energy, Orca Sciences, the University of Tokyo, and Wegner CPAs, whose partnership has strengthened our collective impact.

Finally, this acknowledgment would not be complete without thanking our dedicated team for their expertise, collaboration, and commitment to building a more resilient global food system.